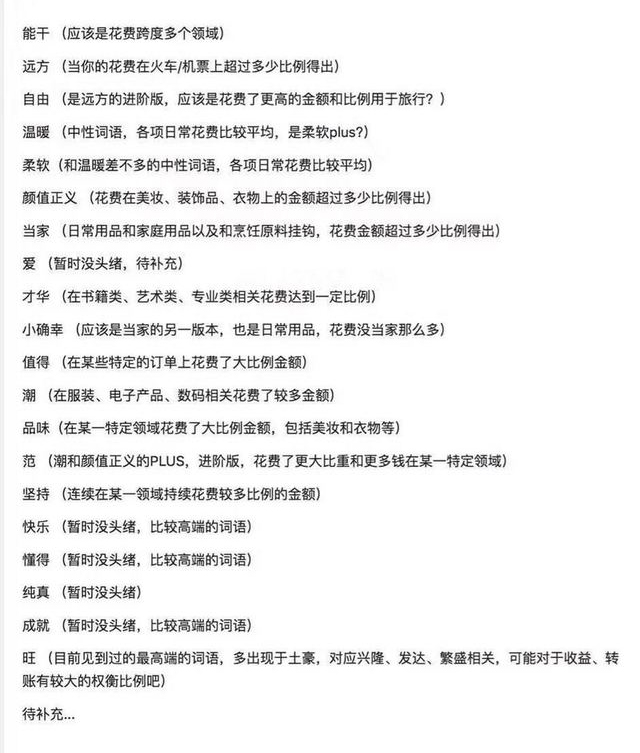
隨著元旦假期的結束,迎來了2018年。“最后一批90后已經成年的梗”已經在微信朋友圈刷爆了,對于90后一詞也即將成為過去式了。這個還不是重點:重點是支付寶按照慣例為每個人獻上了一份新年"禮物"=年度賬單。在這份賬單上你不僅可以看這一年內你花了多少錢,還能看到你目前的生活狀態,支付寶給出了一系列的詞語,例如“顏值正義”、“能干”、“旺”、“小確幸”、“遠方”、“當家”等等,來預測用戶2018年的“剁手”關鍵詞。隨后網上出現了一大波人上演偵探柯南的角色,特意收據數據來解讀各個詞語的含義,比如:“遠方”說明這個人在火車、飛機、打車等等方面花銷比例較高,“能干”應該是花費跨度的領域較廣,再比如,“當家”則是日常用品、家庭用品等花銷比較大。我身邊有一些結婚、今年生娃的朋友果不其然成了家里的頂梁柱。還有一些沒猜出來的“快樂”、“懂得”、“純真”等這些詞還是放棄吧。只有“窮”才是適合大家所有人的詞匯。

2017移動支付在中國大街小巷基本都全面普及了,根據支付寶官方的數據,2017年全國5.2億支付寶用戶的移動支付占比為82%。移動支付帶給我們不了的方便,去超市都不用找零錢了,外面吃飯,打車從來不帶現金,都是用支付寶。對于我們大家來說,已經越來越習慣出門不帶錢包了。當看到年度賬單時我們都一臉詫異,支付寶這賬單是怎么算的?自己年薪都沒這么多!也許支付寶比你更懂你自己。
本文出自:http://m.stchzx.com/gsnews/971.html